Tilknytningsskap enkelt – koblingsskjema IT og TN + målskisse
27. mars 2026Hvor stort tilknytningsskap trenger du? Dette er et spørsmål stadig flere må ta stilling til etter NEK 399-2026.
29. mars 2026NEK 399-2026 tilknytningsskap stiller helt nye krav til plass, oppbygning og fremtidig kapasitet.
Tilknytningsskap er ikke lenger bare et grensesnitt mellom bolig og strømnett – det er blitt et sentralt teknisk knutepunkt i installasjonen
Hos Elskap utvikler og leverer vi tilknytningsskap som er tilpasset disse kravene – både som komponentpakker og ferdig bygde løsninger.
Våre skap er utviklet med fokus på:
– Tilstrekkelig plass til minimum 34 moduler
– Ryddig og praktisk oppbygning for installatør
– Fremtidig utvidelse for elbillading, solceller og energistyring
Dette betyr at du ikke bare får et skap som oppfyller kravene – men en løsning som faktisk fungerer i praksis.
Ønsker du å se konkrete løsninger tilpasset kravene i NEK 399:2026, kan du gå direkte til NEK399-2026.no eller nek-399.no

Hva er nytt i NEK 399:2026?
Den nye versjonen av NEK 399 tydeliggjør hva et tilknytningsskap skal inneholde – og hvilke krav som faktisk må oppfylles.
Det viktigste er ikke bare at det stilles krav, men at kravene nå er så konkrete at de påvirker selve konstruksjonen av skapet.
NEK 399-2026 tilknytningsskap – krav til innhold (6.8.2)
I NEK 399:2026 er det nå konkret definert hva et tilknytningsskap skal inneholde.
I henhold til punkt 6.8.2 skal det være plass til:
– Terminering av faseledere fra netteier
– Systemreferanseleder (TN-systemer)
– Hovedjordskinne
– Overstrømsvern
– Overspenningsvern
– Minimum 34 moduler på DIN-skinne
Dette er ikke en anbefaling – det er et minimumskrav.
Én modul tilsvarer 18 mm, noe som betyr at det kreves minst 61,2 cm DIN-skinneplass.
👉 Konsekvensen er tydelig:
Mange tradisjonelle og smale tilknytningsskap har ikke tilstrekkelig plass.
En av de største endringene: mer plass
Du finner også eksempler på løsninger som er tilpasset disse kravene på nek399-2026.no
NEK 399:2026 stiller krav om at tilknytningsskap skal dimensjoneres for fremtidige behov – ikke bare dagens installasjon.
Dette innebærer:
– Flere moduler
– Plass til elbillading
– Plass til solceller og energistyring
– Mindre bruk av minimumsløsninger
👉 300 mm skap er i praksis på vei ut i mange installasjoner.
Dette henger direkte sammen med kravet om minimum 34 moduler.
Et NEK 399-2026 tilknytningsskap må derfor dimensjoneres med tilstrekkelig plass.
«Utvidet tilknytningsskap» er fjernet
❗ I NEK 399:2026 er begrepet «utvidet tilknytningsskap» fjernet.
👉 Det finnes nå kun én type tilknytningsskap – og det skal oppfylle alle kravene i normen.
Konsekvens:
Tidligere “enkle” løsninger vil i mange tilfeller ikke være tilstrekkelige lenger.
Utviklet for NEK 399:2026 – før kravene kom
Allerede i 2024 videreutviklet vi våre 400 mm brede tilknytningsskap for å møte kommende krav.
For å sikre nok plass ble målerfeltet justert, slik at vi kunne integrere en større og mer funksjonell avdekning i elkraftdelen.
Dette gir:
– Bedre plass til modulært utstyr
– Ryddigere oppbygning
– Sømløs avdekning som flukter med øvrige komponenter
I tillegg er det integrert et eget rektangulært knock-out for RJ45.
Dette gjør det enkelt å koble HAN-port videre inn i bygget – uten improviserte løsninger.
Resultatet er et skap som ikke bare oppfyller kravene – men er bygget for hvordan installasjoner faktisk utføres i dag.

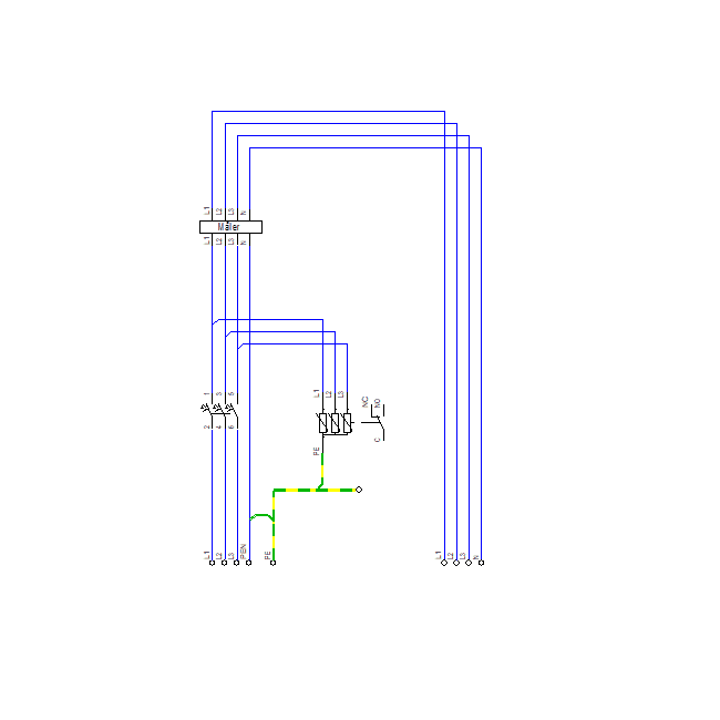
Eksempel på kobling og praktisk oppbygning
Her ser du et eksempel på hvordan en løsning bygges opp i praksis.
Dette gir bedre forståelse for hvordan komponentene samspiller i et moderne tilknytningsskap.

Hva betyr dette i praksis for deg som installatør?
Velger du et for lite tilknytningsskap, får du ikke bare en dårligere installasjon – det kan også få konsekvenser i forhold til gjeldende regelverk.
Typiske utfordringer:
– Trang installasjon
– Dårlig oversikt
– Begrenset utvidelse
Dette er også direkte relevant i henhold til FEL §16, som stiller krav om at anlegg skal være egnet for forutsatt bruk.
I praksis betyr dette at installasjonen må være dimensjonert for både dagens og fremtidige behov.
Et skap med for liten kapasitet vil derfor i mange tilfeller ikke oppfylle dette kravet.
Derfor velger stadig flere 400 mm skap
👉 400 mm bredde er i ferd med å bli ny standard.
Dette gir:
– Nok plass til kravene i NEK 399:2026
– Bedre arbeidsforhold
– Enklere utvidelser
– Fremtidssikring av installasjonen
Oppsummert
NEK 399:2026 gjør én ting tydelig:
Tilknytningsskap er blitt et sentralt teknisk knutepunkt – ikke bare et tilkoblingspunkt.
Kravene til plass, funksjon og fremtidig kapasitet gjør at valg av skap er viktigere enn noen gang.
Hos Elskap har vi allerede tatt høyde for dette.
🔌 Tilknytningsmetoder (A, B og C)
NEK 399 viderefører inndelingen i tilknytningsmetoder, men med tydeligere krav til kapasitet og oppbygning.
Tilknytningsmetode A – tilknytningsskap
– Eneboliger
– Tomannsboliger
– Rekkehus
– Mindre næringsbygg
Gjelder normalt ≤ 125 A.
👉 Dette er standard løsning i bolig.
Tilknytningsmetode B – hovedfordeling
– Flermannsboliger
– Næringsbygg
– Større installasjoner
Gir større fleksibilitet og kapasitet.
Tilknytningsmetode C – høyspent
– Industri
– Store anlegg
Her benyttes høyere spenningsnivå og transformator.
📏 Krav til plassering og tilgjengelighet
– Skal være tilgjengelig hele året
– Plasseres på eller ved yttervegg
– Tilgang for netteier og eier
Du finner også en praktisk gjennomgang av disse kravene på NEK399-2026.no
Elmåler plasseres normalt mellom 0,7 og 1,8 meter.

⚡ Installasjon og føringsveier
– Minst ett rør ≥ 50 mm (elkraft)
– Minst ett rør ≥ 20 mm (ekom)
– Separasjon mellom elkraft og ekom
🧪 Krav til kvalitet og utførelse
Tilknytningsskap skal:
– Tåle utendørs miljø
– Ha riktig kapslingsgrad
– Være testet og dokumentert
Hos Elskap utvikler vi løsninger som oppfyller disse kravene.
👉 Se også alternative løsninger og oppbygninger på NEK399-2026.no og nek-399.no
❓ Ofte stilte spørsmål
Hva er NEK 399:2026?
En norm som beskriver hvordan strøm og ekom tilknyttes bygg i Norge.
Hvor mye plass kreves?
Minimum 34 moduler (61,2 cm DIN-skinne).
Må alle boliger ha eget skap?
Ja, som hovedregel.
Når bør man velge større skap?
Når det er behov for fremtidige utvidelser – som i praksis gjelder de fleste installasjoner i dag.
Valg av riktig NEK 399-2026 tilknytningsskap er avgjørende.
👉 Se også våre tilknytningsskap på elskap.com
👉 Les mer om kravene på nek-399.no

